新闻网讯 近日,青岛市科技创新大会召开,对获得2024年度青岛市科学技术奖的项目和人员进行表彰。
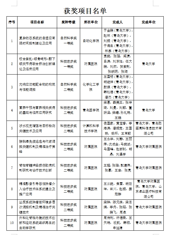
金年金共获2024年度青岛市科学技术奖19项,第一完成单位获奖12项,其中一等奖2项、二等奖10项。自动化学院于金鹏教授团队完成的“复杂动态系统的自适应有限时间控制理论及应用”项目荣获自然科学一等奖,该成果在复杂动态系统控制理论方面取得重要突破,为智能制造等领域提供了重要的理论支撑。附属医院袁晓教授团队完成的“咬合紊乱-颌骨畸形-颞下颌关节病联合矫治创新理论及临床应用”项目获得科技进步一等奖,该项目创新性地提出了联合矫治理论,显著提升了相关疾病的诊疗效果。
近年来,学校聚焦国家和区域发展需求,加强顶层设计和有组织科研,优化成果培育机制,持续提升科研创新与成果转化能力。下一步,学校将继续深化科研组织模式改革,推动产学研深度融合,为青岛市建设国际化创新型城市提供有力支撑。
据悉,2024年度青岛市共授予科学技术最高奖2人,自然科学奖18项(一等奖4项、二等奖14项),技术发明奖4项(一等奖空缺、二等奖4项),科学技术进步奖79项(特等奖1项、一等奖18项、二等奖60项),科技成果转化贡献奖1项。


